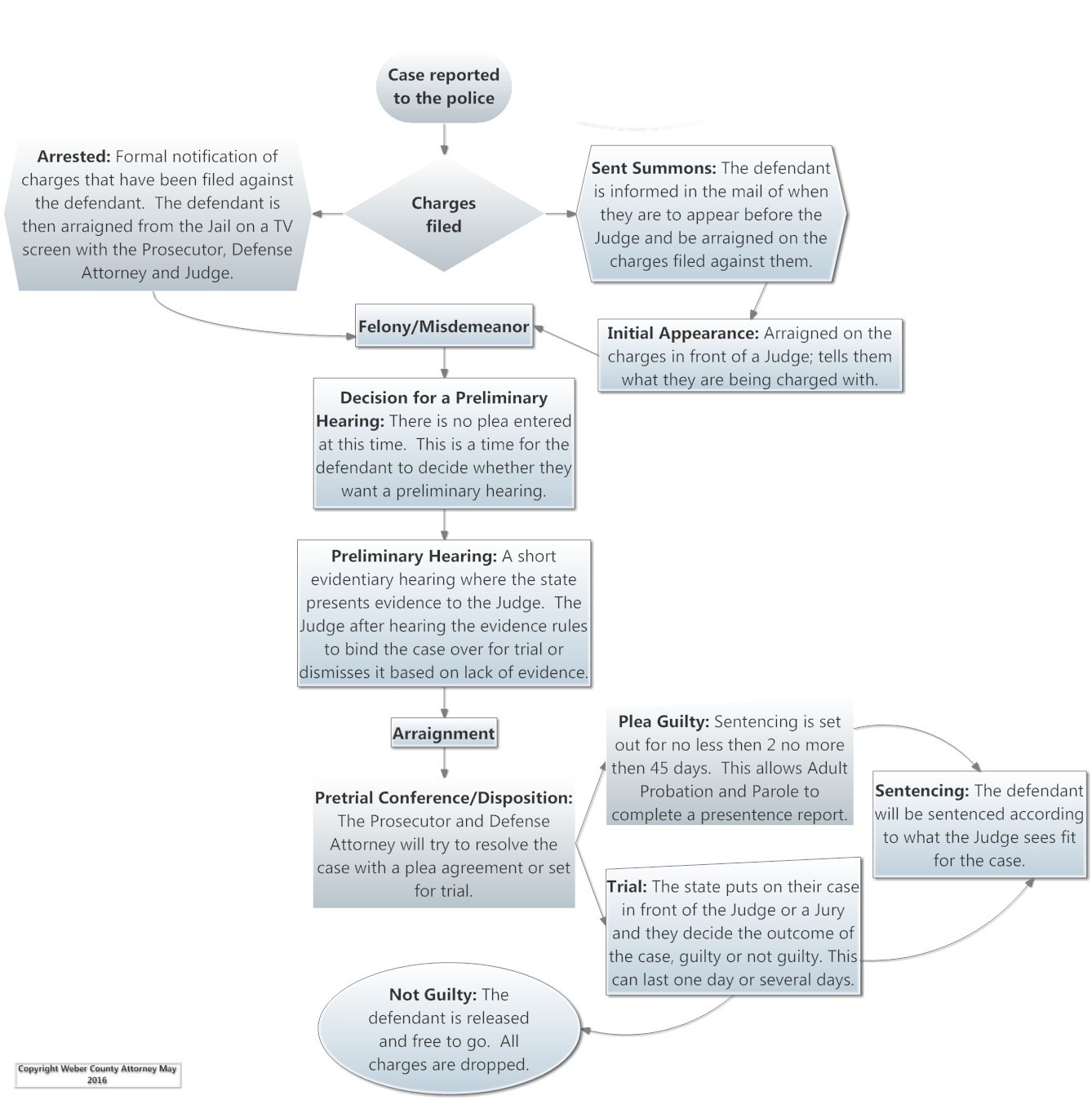
The court process can feel overwhelming, especially for victims and witnesses. This page provides a visual overview of how a criminal case progresses through the courts and lists local courts where cases may be heard.
Court Process Flow Chart
Courts
801-395-1079
2525 Grant Ave
Ogden, UT 84401
801-399-8505
5051 S 1900 W
Roy, UT 84067
801-334-4700
165 20th Street
Ogden, UT 84401
801-629-8560
310 26th Street
Ogden, UT 84401
801-737-2203
515 E 2200 N
North Ogden, UT 84414
801-479-4130
2191 E 6550 S
Uintah, UT 84405
801-393-8951
5249 S 400 E
Washington Terrace, UT 84405
801-622-2723
3950 Adams Ave
Ogden, UT 84403
801-774-1051
5051 S 1900 W
Roy, UT 84067
801-394-9314
4600 S Weber River Rd #8
Riverdale, UT 84405
801-782-6741
520 W Elberta Dr
Pleasant View, UT 84414
801-731-4908
4160 W 2200 N
Plain City, UT 84404
801-782-4100
363 W Independence Blvd
Ogden, UT 84404
801-731-4187
1896 N 1800 W
Farr West, UT 84404
